最新帖子
-
春天的笑声 02022-11-10 患者家属 -
小曲 02022-11-02 患者家属 -
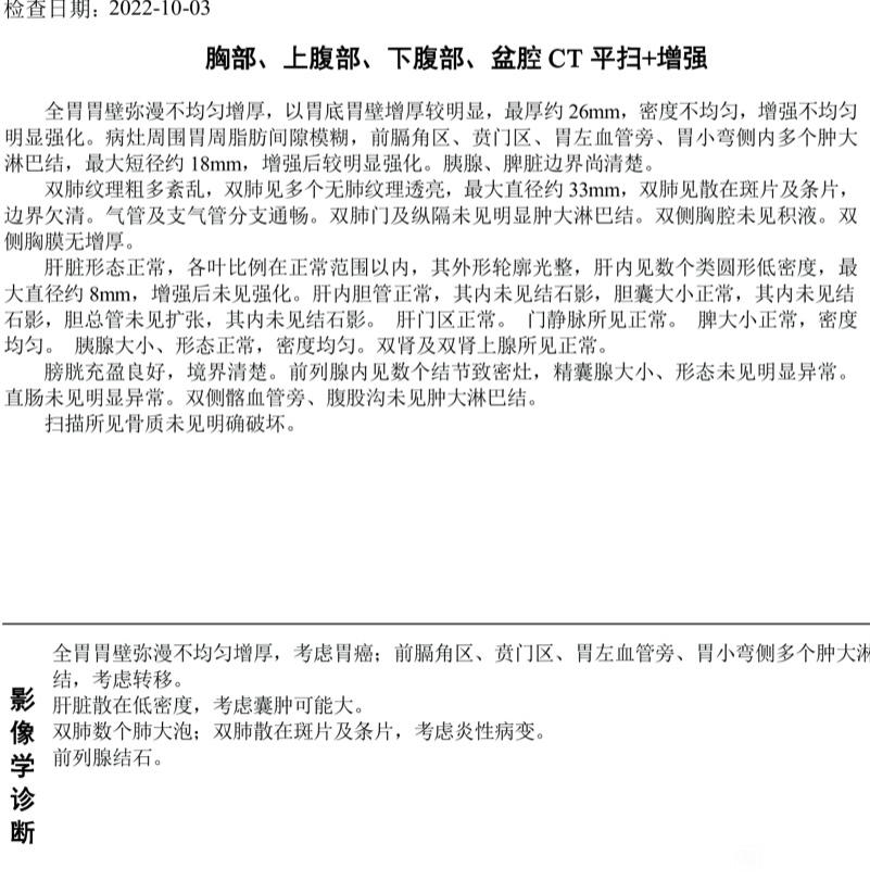
放不低 02022-10-11 患者家属我老婆90后今年四月份在一次胃镜检查中查处胃印戒细胞癌(低分化)做了手术后得分期是T1M0N0分期属于早期无转移无扩散的...
0人关注 0个回复 1243次浏览 -
约老师 02022-10-09 患者 -
怡然自得 02022-10-08 患者家属 -
绿茵传奇 02022-09-26 患者家属 -
呼吸。的痛 02022-09-26 患者 -
三寸 02022-09-22 患者家属 -
我必自然而然 02022-09-14 患者家属 -
诗和远方 02022-09-13 患者家属